Hierarchical Edge Bundle
1.0
Main Page
Related Pages
Namespaces
Classes
Files
File List
File Members
Classes
J:/Caro/C++_Coding/HierarchicalEdgeBundle/HierarchicalEdgeBundle/header/RelationEdge.h File Reference
#include "
Edge.h
"
Include dependency graph for RelationEdge.h:
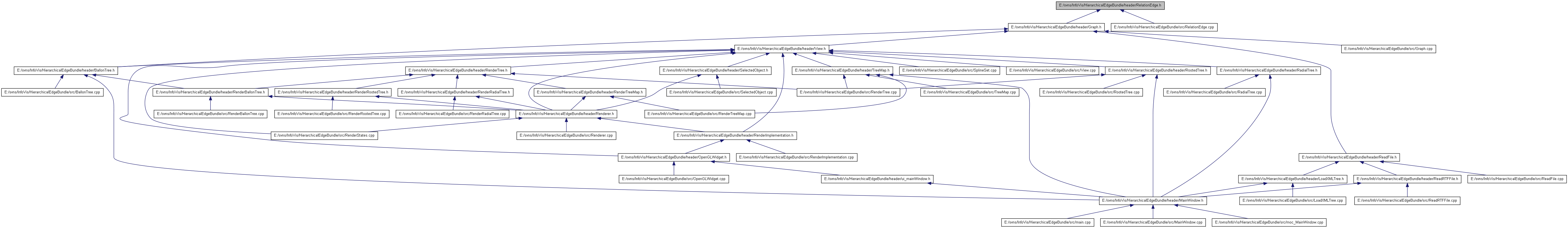
This graph shows which files directly or indirectly include this file:
Go to the source code of this file.
Classes
class
RelationEdge
All
Classes
Namespaces
Files
Functions
Variables
Typedefs
Enumerations
Enumerator
Properties
Defines
Generated on Tue Jun 7 2011 16:19:25 for Hierarchical Edge Bundle by
1.7.4